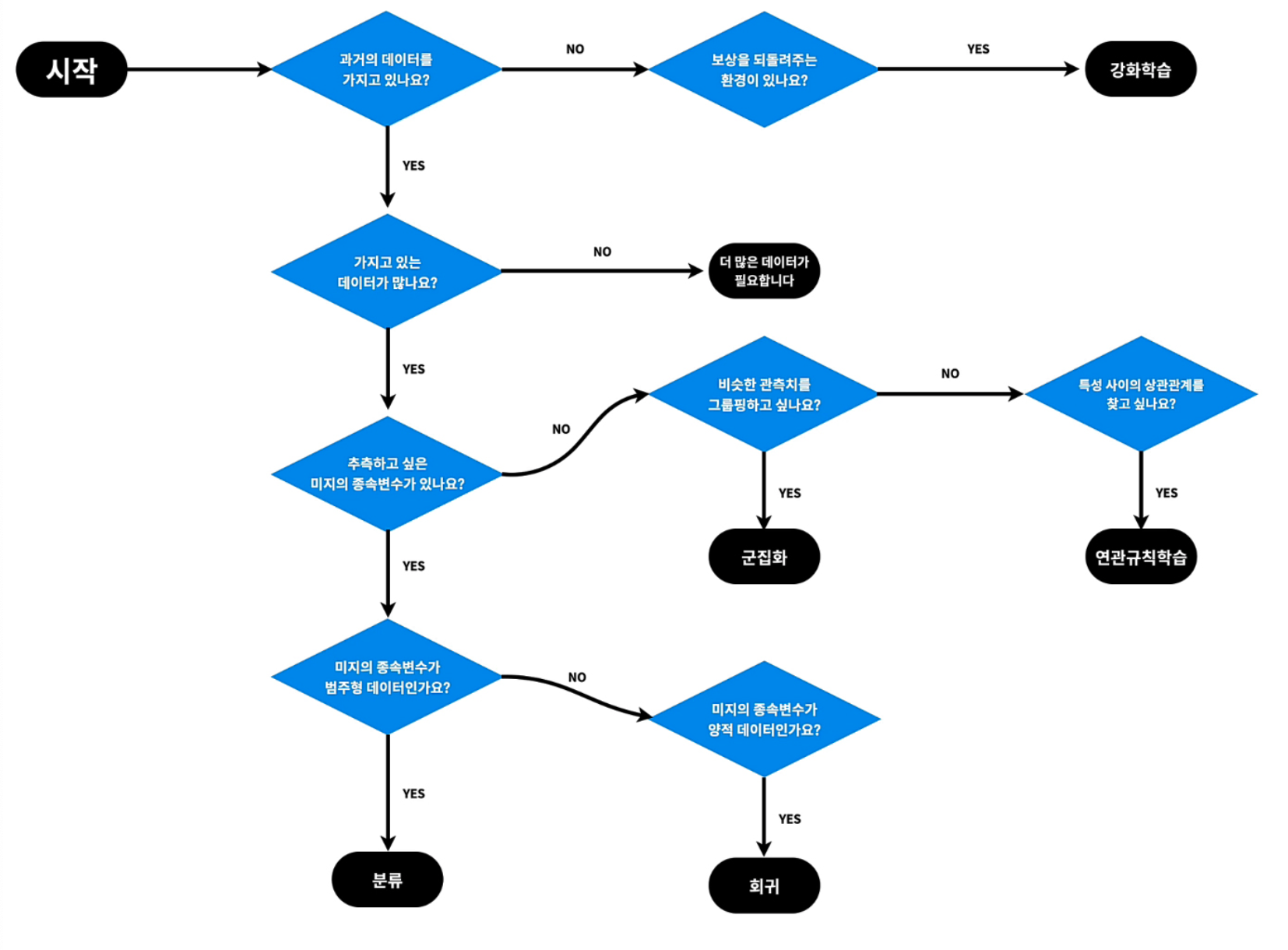
지금까지 Machine Learning이라는 도구를 이루고 있는 여러 기능을 살펴보았습니다. 하지만 응용을 하고, 선택을 해야 할 때 막막한 느낌이 들 수 있어 참고할 수 있는 좋은 표를 가져왔습니다.

위의 지도가 모든것을 해결해주지 않습니다. 현실에 적용되는 것들은 훨씬 어렵고 복잡하기 때문입니다. 그동안 배웠던 것만을 기반으로 만든 것입니다. 지난 6일간 큰 그림을 멀 리버 보듯 가볍게 Machine Learning에 대해 배워보았습니다. 여기서 더 나아가 자신의 필요한 부분이 있다면 알아서 검색하고, 지식을 늘려나가겠지요?
숙련된 Machine Learning Engineer와 현실적으로는 큰 차이가 있겠지만, 철학적으로는 큰 차이가 없다고 말해도 될 것 같아요. 개인의 노력과 발전으로 인해 현실적인 머신러닝 엔지니어를 위해 달려갔으면 좋겠습니다.
다음에는 Deep Learning 이라는 이름으로 유명해진 인공신경망과 이를 구현하는 것을 도와주는 도구 Tensor flow(python) Library를 소개하면서, 텐서플로우 라이브러리부터 전체 AI까지 이어지는 계층구조를 이해해 보는 수업을 공부할 것입니다. 파이팅~!! :)
'Python > opentutorials(Machine Learning)' 카테고리의 다른 글
| 5. Machine Learning Types (0) | 2021.07.19 |
|---|---|
| 4. Machine Learning Types (1) | 2021.07.18 |
| 3. Start Machine Learning (0) | 2021.07.17 |
| 2. About Machine Learning (0) | 2021.07.16 |
| 1. About Machine Learning (0) | 2021.07.15 |